Kubernetes Architecture: The Modular Core
Kubernetes is a distributed system designed as a collection of decoupled control loops. It follows a "Level-Triggered" design philosophy where components constantly reconcile the Current State with the Desired State stored in a central, immutable data store.
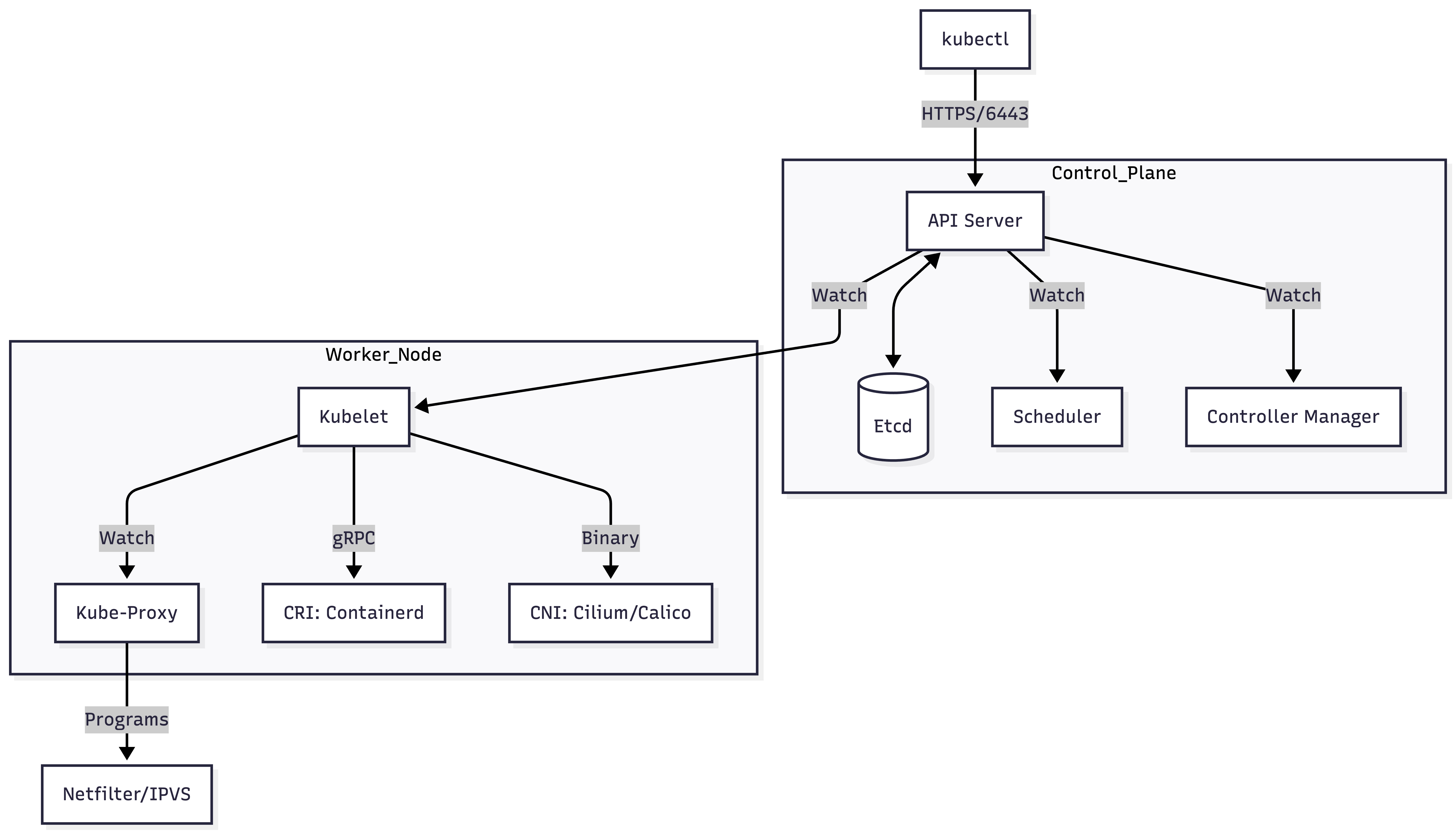
1. CLUSTER TOPOLOGY & HA
A production-grade cluster segregates responsibilities into two distinct planes:
- The Control Plane (The Brain): Manages the cluster state, scheduling, and API entry points.
- The Data/Compute Plane (The Muscle): Executes the actual containerized workloads.
High Availability (HA) & Quorum
In production, the Control Plane must be redundant.
- API Server: Stateless; can be scaled horizontally behind a Load Balancer.
- Scheduler & Controller Manager: Only one "Leader" is active at a time (via Leader Election in the API).
- Etcd: Uses the Raft Consensus Algorithm. It requires a Quorum ($floor(n/2) + 1$) to commit writes.
- 3 Nodes: Tolerate 1 failure.
- 5 Nodes: Tolerate 2 failures.
- Architect Note: Always use an odd number of members to avoid "Split-Brain" scenarios.
2. DEFAULT PORTS & FIREWALL REFERENCE
| Component | Port | Protocol | Logic / Responsibility |
|---|---|---|---|
| kube-apiserver | 6443 | HTTPS | Entry point for all users and components. |
| etcd | 2379 / 2380 | HTTPS | 2379: Client API; 2380: Peer-to-Peer (Raft). |
| kubelet | 10250 | HTTPS | Control plane to node communication (logs, exec). |
| kube-scheduler | 10259 | HTTPS | Secure metrics/health check. |
| kube-controller | 10257 | HTTPS | Secure metrics/health check. |
| NodePort Range | 30000-32767 | TCP/UDP | External traffic entry via every Node IP. |
3. CONTROL PLANE INTERNALS
3.1 Kube-API Server (The Hub)
The API Server is the only component that communicates with etcd. It is a RESTful gateway with a strictly defined request lifecycle:
- Authentication (AuthN): Validates "Who are you?" (X509 Certs, OIDC, Tokens).
- Authorization (AuthZ): Validates "What can you do?" (RBAC).
- Admission Control:
- Mutating: Modifies the request (e.g., injecting a Sidecar).
- Validating: Final check (e.g., checking ResourceQuotas).
- Persistence: Writes the JSON object to
etcd.
The "Watch" Mechanism: Instead of polling, components (Kubelet, Scheduler) establish a long-lived HTTP/2 stream called a Watch. When etcd updates, the API Server pushes the event to the watcher.
3.2 Etcd (The State Store)
- Consistency: Implements MVCC (Multi-Version Concurrency Control). Every change increments a
resourceVersion. - MVCC: Old versions are kept until Compaction.
- Backup Command:
ETCDCTL_API=3 etcdctl snapshot save /tmp/snapshot.db \
--cacert=/etc/kubernetes/pki/etcd/ca.crt \
--cert=/etc/kubernetes/pki/etcd/server.crt \
--key=/etc/kubernetes/pki/etcd/server.key
3.3 Kube-Scheduler (The Placement Engine)
The scheduler performs a two-phase cycle to move a Pod from Pending to Scheduled by setting the spec.nodeName:
- Filtering (Predicates): Removes nodes that lack resources, have taints, or fail affinity rules.
- Scoring (Priorities): Ranks remaining nodes. Examples:
ImageLocality(does the node already have the image?) andNodeResourcesLeastAllocated(spread strategy).
3.4 Kube-Controller Manager (The Enforcer)
Contains multiple controllers (Node, Deployment, EndpointSlice). Each is a loop:
for {
desired := getDesiredState()
current := getCurrentState()
if desired != current {
reconcile(desired, current)
}
}
4. COMPUTE PLANE INTERNALS
4.1 Kubelet (The Node Commander)
Kubelet is the "manager" of the node. It does not run in a container; it runs as a systemd service.
- PodSpec Processing: It receives PodSpecs and ensures the containers are running and healthy.
- PLEG (Pod Lifecycle Event Generator): Relays container state changes back to the API.
- Static Pods: Kubelet watches
/etc/kubernetes/manifestsand runs any YAML found there (used for bootstrapping the control plane).
4.2 Kube-Proxy (The Network Orchestrator)
Programs the host's networking stack to handle Service IPs.
- iptables Mode (Legacy): Uses netfilter rules. Scalability: $O(n)$ where $n$ is the number of services.
- IPVS Mode (Production): Uses hash tables. Scalability: $O(1)$. Supports advanced LB algorithms like
Least Connection.
5. MODULAR INTERFACES: CRI, CNI, CSI
Kubernetes abstracts hardware/runtime logic into three gRPC-based interfaces.
5.1 CRI (Container Runtime Interface)
Allows Kubelet to communicate with runtimes (containerd, CRI-O).
- Socket Path:
/run/containerd/containerd.sock - Workflow: Kubelet sends a gRPC request to CRI -> CRI pulls image -> CRI talks to
runcto create Linux namespaces/cgroups.
5.2 CNI (Container Network Interface)
Handles Pod networking.
- Workflow: Kubelet calls CNI plugin (Calico, Flannel, Cilium) -> CNI creates a veth-pair -> CNI joins Pod to the network bridge/mesh -> CNI assigns an IP.
- Standard: Every Pod in a cluster must be able to communicate with every other Pod without NAT.
5.3 CSI (Container Storage Interface)
Decouples storage vendors from the Kubernetes core.
- Mechanism: Uses a "Sidecar" pattern.
- External-Provisioner: Watches for PVCs, calls Cloud API to create a disk.
- External-Attacher: Attaches the disk to the Node.
- Node-Driver: Kubelet calls this to mount the disk into the Pod's filesystem.
6. VISUAL: THE DATA FLOW

7. ARCHITECT'S VERIFICATION CHECKLIST
| Objective | Command |
|---|---|
| Check API Health | kubectl get --raw='/healthz' |
| Verify Component Health | kubectl get componentstatuses (Note: Deprecated, use events/logs) |
| Inspect CRI Runtimes | crictl pods and crictl ps |
| Audit API Groups | kubectl api-resources |
| Trace Scheduling | `kubectl describe pod |
| Check Node Network | ipvsadm -Ln (If using IPVS mode) |
Pro-Tip: Debugging "PLEG is not healthy"
This error means the Kubelet is unable to track container states fast enough.
- Check CPU/Memory of the Node.
- Check the Container Runtime logs:
journalctl -u containerd -f. - Verify the CRI socket is responsive:
crictl info.